CIRCULAR 89 DE 2023
(mayo 12)
<Fuente: Archivo interno entidad emisora>
SERVICIO NACIONAL DE APRENDIZAJE - SENA
<NOTA DE VIGENCIA: Circular derogada por la Circular 105 de 2023>
Bogotá, D.C.
| PARA: | Directores Regionales, Subdirectores de Centro, Coordinadores de Formación,Coordinadores de Administración Educativa y Coordinadores Académicos. |
| ASUNTO: | Lineamientos operativos para la gestión y presentación de Pruebas Saber T y T. |
A continuación, la Dirección de Formación Profesional emite los lineamientos para la presentación de la prueba Saber TyT para los aprendices del nivel tecnólogo. Para ello, se describen los fundamentos y las actividades que hacen parte del alistamiento del SENA para cada convocatoria: el marco normativo relacionado con la aplicación de las pruebas Saber TyT, los requisitos, las definiciones y reglas para la generación de listados de aprendices a reportar al ICFES, criterios de asignación del beneficio de pago SENA, recomendaciones y reglas a atender durante el proceso, las responsabilidades de cada uno de los roles que participan y el protocolo de comunicación al interior del SENA y con el ICFES.
Esta gestión se desarrolla al interior del SENA periódicamente atendiendo el Calendario de Pruebas Saber TyT que establece el ICFES para cada convocatoria, tanto a nivel Nacional como para el Exterior.
1. Alcance
Por cada convocatoria a las pruebas Saber TyT definida por el ICFES, para aplicación en territorio Nacional y en el Exterior, y según el calendario correspondiente, la gestión que debe realizar el SENA es la siguiente:
1. Generación del listado preliminar de aprendices para verificación en Centros de Formación Profesional. Se genera desde la Dirección de Formación Profesional.
2. Actualización de información de los aprendices. Actualización por los mismos aprendices, y a través de los Centros de Formación Profesional.
3. Generación del listado definitivo de aprendices para reportar al ICFES. Se genera desde la Dirección de Formación Profesional.
5. Seguimiento por parte de los Centros de Formación Profesional al avance en las inscripciones de los aprendices, según reportes que entregue el ICFES.
6. Ofrecer orientación a los aprendices durante el desarrollo de la convocatoria: desde los Centros de Formación Profesional.
7. Apoyo desde los Centros de Formación Profesional para trámite de cambios de convocatorias de Nacional a Exterior o de Exterior a Nacional, o retiro del listado SENA para presentación de la prueba asociado a otra IES, de acuerdo con las solicitudes de los aprendices.
8. Registro o cargue de asistencia en el sistema de gestión académica del SENA, según reportes institucionales de asistencia que entregue el ICFES. Se realiza desde la Dirección de Formación Profesional.
2. Marco normativo
La aplicación de las pruebas Saber TyT está regulada por:
Tabla 1.Marco normativo para aplicación de Pruebas Saber TyT.
| Norma | Descripción / Articulado |
Ley 115 de 1994(1) | El artículo 80 de la Ley 115 de 1994, establece la evaluación de la educación, en cumplimiento del artículo 67 de la Constitución Política, con el fin de velar por la calidad, por el cumplimiento de los fines de la educación y por la mejor formación moral, intelectual y física de los educandos. |
| ARTÍCULO 80. EVALUACIÓN DE LA EDUCACIÓN. De conformidad con el artículo 67 de la Constitución Política, con el fin de velar por la calidad, por el cumplimiento de los fines de la educación y por la mejor formación moral, intelectual y física de los educandos, establecerá un Sistema Nacional de Evaluación de la Educación que opere en coordinación con el Servicio Nacional de Pruebas del Instituto Colombiano para el Fomento de la Educación Superior, ICFES, y con las entidades territoriales y sea base para el establecimiento de programas de mejoramiento del servicio público educativo. | |
| Decreto Único Reglamentario del Sector de Educación | El capítulo 4 del Decreto Único Reglamentario del Sector de Educación - DURSE 1075 de 2015, recoge lo anteriormente establecido en el Decreto 3963 de 2009 y el Decreto 4216 de 2009, y reglamenta lo relacionado con el examen de estado de calidad de la educación superior. Conforme a lo establecido en este capítulo, se tiene: |
| Norma | Descripción / Articulado |
- DURSE 1075 de 2015(2) | ARTÍCULO 2.5.3.4.1.1. DEFINICIÓN Y OBJETIVOS. El Examen de Estado de Calidad de la Educación Superior es un instrumento estandarizado para la evaluación externa de la calidad de la Educación Superior. Forma parte, con otros procesos y acciones, de un conjunto de instrumentos que el Gobierno Nacional dispone para evaluar la calidad del servicio público educativo y ejercer su inspección y vigilancia. {...} ARTÍCULO 2.5.3.4.1.2. OBJETO DE LA EVALUACIÓN. Serán objeto de evaluación del Examen de Estado de Calidad de la Educación Superior las competencias de los estudiantes que están próximos a culminar los distintos programas de pregrado, {.} ARTÍCULO 2.5.3.4.1.3. ESTRUCTURA Y ORGANIZACIÓN DEL EXAMEN. El examen está compuesto por pruebas que evalúan las competencias genéricas y las específicas en los términos establecidos en el artículo 2.5.3.4.1.2 de este decreto. El número de pruebas y componentes serán determinados por el ICFES mediante acuerdo de su Junta Directiva. {.} El ICFES, con fundamento en lo dispuesto en esta y en otras normas que la complementen, dirigirá y coordinará el diseño, la aplicación, la obtención y análisis de los resultados del Examen de Estado de Calidad de la Educación Superior, para lo cual podrá apoyarse en las comunidades académicas, profesionales y el sector productivo del orden nacional o internacional. El calendario de aplicación será determinado por el ICFES, de acuerdo con el reporte sobre la población que cumpla el requisito establecido en el artículo 2.5.3.4.1.4. de este decreto, para presentar el examen. ARTÍCULO 2.5.3.4.1.4. RESPONSABILIDADES DE LAS INSTITUCIONES DE EDUCACIÓN SUPERIOR Y LOS ESTUDIANTES. Es responsabilidad de las instituciones de educación superior realizar a través del SNIES o de cualquier otro mecanismo que para tal efecto se establezca, el reporte de la totalidad de los estudiantes que tengan previsto graduar en el año siguiente a la última prueba aplicada. Podrán ser reportados los estudiantes que hayan aprobado por lo menos el 75% de los créditos académicos del programa correspondiente. Cada uno de los estudiantes reportados deberá realizar el proceso de inscripción directamente o a través de la respectiva institución educativa y presentarse a la prueba, de acuerdo con los procedimientos que establezca el ICFES. {.} |
| Norma | Descripción / Articulado |
| ARTÍCULO 2.5.3.4.1.7. GRADUALIDAD. La presentación del Examen de Calidad de la Educación Superior de que trata esta Sección aplica como requisito adicional de grado respecto de los estudiantes que no hubiesen terminado su plan de estudios antes del 14 de octubre de 2009. | |
Ley 635 de 2000(3) | El Artículo 1 de la Ley 635 de 2000, autoriza al Instituto Colombiano para el Fomento de la Educación Superior ICFES o quien haga sus veces, para definir y recaudar las tarifas correspondientes a los costos de los servicios prestados por él. Y el literal (a) del Artículo 2 de la misma norma, establece que el ICFES puede cobrar por sus servicios para la realización de exámenes para la medición y evaluación educativa. |
| Resolución SENA No. 1016 de 2013(4): Aplicación de Pruebas Saber TyT a Aprendices SENA. | El SENA asumió la obligatoriedad de la presentación de las pruebas saber TyT (antes denominadas Saber Pro) a partir del 30 de septiembre de 2013, con la expedición de la Resolución SENA No. 1016 de 2013, por la cual se establecen las Pruebas de Estado Saber Pro, como requisito adicional para la titulación de los aprendices de nivel Tecnólogo y se dictan otras disposiciones, en atención a lo establecido en el Decreto 3963 de 2009 y el Decreto 4216 de 2009, decretos que posteriormente fueron consolidados en el capítulo 4 del Decreto Único Reglamentario del Sector de Educación - DURSE 1075 de 2015, que recoge y reglamenta lo relacionado con el examen de estado de calidad de la educación superior. |
| Circular 120 de 2022(5). | Por la cual se emitieron lineamientos para la depuración de información de situaciones académicas de aprendices de vigencias vencidas. |
| Resolución ICFES Nro. 675 de 201909-04(6) Reglamento ICFES para inscripción y presentación de Pruebas. | Para la inscripción y presentación de la Prueba Saber TyT, los aprendices deben tener en cuenta lo establecido en el reglamento ICFES vigente definido para tal fin. Actualmente es el definido mediante la Resolución ICFES Nro. 675 de 2019-09-04(7), “por el cual se reglamenta el proceso de inscripción a los exámenes que realiza el ICFES”. |
| Aplicación de Pruebas Saber TyT en casos de doble titulación: Para aprendices que realizan estudios en otra Institución Educativa. Los aprendices SENA que reporten estar cursando o haber cursado otro programa tecnólogo con otra institución, para el cual también se requiera o haya requerido la aplicación de pruebas Saber TyT, deben tener en cuenta lo establecido en la Resolución ICFES Nro. 675 de 2019(8), Por la cual se reglamenta el proceso de inscripción a los exámenes que realiza el ICFES: ARTÍCULO 40. DOBLE TITULACIÓN. La persona que esté cursando dos pregrados del mismo nivel, en la misma o diferente IES, podrá presentar un único Examen Saber Pro o Saber TyT. Los requisitos para que el ICFES considere que un mismo examen permite evaluar la calidad de la educación son los siguientes: 1. El aspirante debe estar matriculado en dos (2) pregrados al momento de la inscripción al examen. El examinando debe realizar los trámites con las IES involucradas para determinar con cuál de los programas académicos presentará el examen. 2. El aspirante debe haber aprobado por lo menos el 75% de los créditos académicos del programa académico para el cual se realiza el pre-registro. La verificación y acreditación de este requisito lo hará la IES. {...} |
Fuente: Dirección de Formación Profesional, SENA
3. Generalidades
La gestión para aplicación de Pruebas Saber TyT para los aprendices de nivel Tecnólogo, se realiza de acuerdo con las normas vigentes y se ejecuta periódicamente según las convocatorias a definidas por el ICFES en cada vigencia y acorde con el calendario que se establezca.
4. Objeto de las Pruebas Saber TyT
Los aprendices del SENA del nivel Tecnólogo deben presentar el Examen de Calidad de la Educación Superior, Saber TyT, como requisito adicional para obtener el título.
El examen de Calidad de la Educación Superior, Saber TyT, tiene como fin evaluar las competencias de los aprendices que están próximos a titularse, incluyendo las competencias genéricas que son necesarias para el adecuado desempeño profesional o académico independientemente del programa que hayan cursado (“Lectura Crítica, Razonamiento Cuantitativo, Competencias Ciudadanas, Comunicación Escrita e Inglés") y las competencias específicas para programas asociados a temáticas y contenidos específicos de acuerdo con su área de formación (“Promoción de la Salud y Prevención de la Enfermedad; Ensamblaje, Mantenimiento y Operación de Maquinaria y Equipos; y Ensamblaje, Mantenimiento e Instalación de Hardware y Software”).(9)
5. Plazo de presentación de la prueba
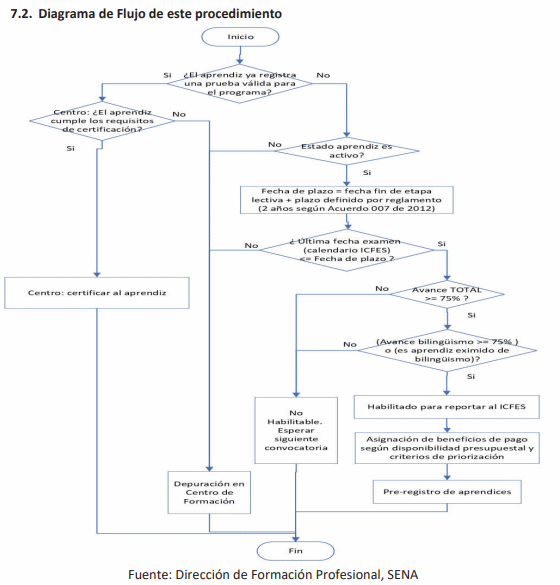
Para acreditar la presentación de la prueba Saber TyT, el aprendiz tiene el mismo plazo que establece el Reglamento del Aprendiz, para la entrega de evidencias de la realización de la etapa productiva según el Artículo 22 del Acuerdo 007 de 2012, o la norma que lo modifique, sustituya o complemente.
Durante las fechas de pre-registro que defina el ICFES para cada convocatoria, el SENA reportará únicamente a los aprendices para los que la fecha de aplicación del examen de la convocatoria según calendario que defina el ICFES esté dentro del plazo que tiene el aprendiz para la presentación de la prueba.
Si cumplido el plazo que establece el Reglamento del Aprendiz, el aprendiz no cumple con la presentación de la prueba, y siendo un requisito adicional de titulación, el Centro de Formación aplicará el debido proceso de deserción según lo establezca el Reglamento del Aprendiz y considerando las alternativas que ofrece la Circular 120 de 2022 para la depuración de información de situaciones académicas de aprendices de vigencias vencidas, o las normas que las modifiquen, sustituyan o complementen.
6. Requisitos para presentación de la prueba
6.1. Requisitos para ser aprendiz habilitado
Para que un aprendiz sea reportado al ICFES como habilitado para presentar la Prueba Saber TyT, requiere haber cumplido los siguientes requisitos a la fecha inicial de pre-registro que defina el ICFES para cada convocatoria:
1. Ser aprendiz activo: no encontrarse en ninguna de las situaciones de deserción descritas en el Reglamento del Aprendiz (Artículo 22 del Acuerdo 007 de 2012, o la norma que lo modifique, sustituya o complemente).
2. Haber aprobado el 75% o más de los resultados registrados en el programa cursado incluyendo la etapa productiva. Se mide a partir de los resultados registrados en el programa.
3. Haber aprobado el 75% o más, de las competencias en idioma extranjero o haber surtido el proceso de aprendizajes previos. Se mide a partir de los resultados registrados en el programa; sin embargo, se aplicarán las excepciones a que haya lugar, que deriven de las normas vigentes para la formación en lenguas (Circular 237 de 2017(10)) y las normas que las modifiquen, sustituyan o complementen.
4. Que la fecha de aplicación del examen de la convocatoria según calendario que defina el ICFES esté dentro del plazo que tiene el aprendiz para la presentación de la prueba.
6.2. Datos por reportar al ICFES
El SENA reportará al ICFES a través del procedimiento y mecanismo que esta entidad establezca, los aprendices habilitados con la información que se encuentre registrada en el sistema de gestión académica administrativa SENA vigente (actualmente, SOFÍA plus).
La información que requiere el ICFES de cada aprendiz que reporte el SENA como habilitado, corresponde a datos básicos que el aprendiz debe tener actualizados en SOFÍA plus y que posteriormente el mismo aprendiz proporcionará en el formulario de registro e inscripción del ICFES.
Tales datos son:
Tabla 2. Datos requeridos por el ICFES: Plantilla de Cargue para PRISMA.
DATOS REQUERIDOS POR EL ICFES
Plantilla para reporte al ICFES
| Columna Nro. | Contenido de la columna |
| 1 | Primer Apellido |
| 2 | Segundo Apellido |
| 3 | Primer nombre |
| 4 | Otros nombres |
| 5 | Tipo de documento |
| 6 | No. de documento |
| 7 | País de residencia |
| 8 | Género |
| 9 | Fecha de Nacimiento |
| 10 | Correo electrónico |
| 11 | Código del programa |
DATOS REQUERIDOS POR EL ICFES
Plantilla para reporte al ICFES
| Columna Nro. | Contenido de la columna |
| 12 | Responsable de pago de la inscripción |
Fuente: Plantilla de Cargue para PRISMA, ICFES, abril de 2023.
6.3. Procedimiento para presentación de la prueba en el exterior
Para la presentación de las pruebas Saber TyT en el exterior, el SENA reportará al ICFES los aprendices que cumplan las condiciones establecidas en la presente circular y que su lugar de domicilio sea en el exterior, según lo registrado en el sistema de gestión académica administrativa.
Se debe tener en cuenta que el ICFES es el que define la modalidad de aplicación de las pruebas, tanto para las pruebas que aplica en Colombia como para el Exterior. Las modalidades son: presencial (en sitio) o virtual (en casa). Para los casos de modalidad presencial, se debe tener en cuenta también que esa entidad es quien define las ciudades donde se realizará la prueba y define los sitios en donde citará a los aprendices en el exterior.
7. Criterios de priorización para asignación del beneficio de pago SENA
La Dirección de Formación Profesional informará a los Centros de Formación Profesional el presupuesto asignado para inscripciones a prueba Saber TyT, y los beneficiarios del pago serán asignados desde la Dirección de Formación Profesional, según el valor del contrato suscrito entre el SENA e ICFES, acorde con los siguientes criterios:
Tabla 3. Criterios de priorización para asignación del beneficio de pago SENA
Criterios de priorización para asignación del beneficio de pago SENA
CRITERIOS DE ELIMINACIÓN
1. No ser aprendiz activo: esto es, encontrarse en alguna de las situaciones de deserción descritas en el Reglamento del Aprendiz (Artículo 22 del Acuerdo 007 de 2012, o la norma que lo modifique, sustituya o complemente).
2. Haber recibido el beneficio de pago para Prueba Saber TyT en ocasión anterior.
3. Que la fecha fin de la ficha sea igual o posterior al 01 de julio de la siguiente vigencia(11)
4. Ser Aprendiz de Formación Presencial o a distancia, y requerir la presentación de la prueba en el Exterior (tener residencia en el Exterior(12)
| CRITERIOS DE CLASIFICACIÓN | PUNTAJE |
| 1. Haber aprobado entre 91% y el 100% de los resultados de aprendizaje del programa cursado incluyendo la etapa productiva. | 30 |
| 2. Haber aprobado entre 81% y el 90% de los resultados de aprendizaje del programa cursado incluyendo la etapa productiva. | 20 |
| 3. Haber aprobado entre 75% y el 80% de los resultados de aprendizaje del programa cursado incluyendo la etapa productiva. | 10 |
| 4. Haber aprobado entre 91% y el 100% de las competencias en idioma extranjero, o haber surtido el proceso de aprendizajes previos. | 30 |
| 5. Haber aprobado entre 81% y el 90% de las competencias en idioma extranjero, o haber surtido el proceso de aprendizajes previos. | 20 |
| 6. Haber aprobado entre 75% y el 80% de las competencias en idioma extranjero, o haber surtido el proceso de aprendizajes previos. | 10 |
| 7. Ser aprendiz en condiciones de discapacidad auditiva, cognitiva o sordo ceguera, eximido de desarrollar competencias en idioma extranjero. | 30 |
| CRITERIOS DE DESEMPATE | ORDEN |
| En caso de empate, el primer criterio de desempate será el porcentaje de avance según los resultados de aprendizaje de su programa de formación. | De mayor a menor |
| Si se mantiene el empate, el segundo criterio será por antigüedad según fecha de inicio de la ficha. | Del más antiguo al más reciente |
- El beneficio de pago SENA se otorga únicamente durante inscripciones ordinarias, según calendario que establezca el ICFES para cada convocatoria. Esto es debido a que la planeación y asignación de los recursos se hace a partir de la tarifa ordinaria.
- Para aprendices de programas de formación virtual, el SENA cubre el valor de la prueba, sea que se encuentren en Colombia o en el Exterior.
- Para aprendices de programas de formación presencial o a distancia, el SENA cubre el valor de la prueba únicamente en territorio nacional. De manera excepcional, el SENA cubrirá el valor de la prueba en el exterior, si es responsable que por alguna actividad dentro del
- Si un aprendiz requiere cambio de convocatoria de Nacional a Exterior, siendo de formación virtual, el beneficio de pago sólo se mantendrá si la disponibilidad presupuestal lo permite.
7.1. Uso y pérdida del beneficio de pago
Si un aprendiz completa su inscripción siendo beneficiario de pago SENA y no asiste a la prueba, deberá esperar la siguiente convocatoria y asumir el costo del nuevo examen.

8. Desarrollo de la Convocatoria
8.1. Actividades de alistamiento SENA y Generación de listado preliminar y definitivo
Desde la Dirección de Formación Profesional, se definirá un Calendario de Alistamiento para el desarrollo de cada Convocatoria para la prueba Saber TyT, en el cual las actividades se realizarán acorde con las fechas del calendario ICFES y estarán sujetas a los cambios que puedan derivar del calendario oficial que expida el ICFES para cada Convocatoria.
Considerando que el ICFES puede modificar en cualquier momento las fechas para aplicación del examen Saber TyT, se sugiere consultar periódica y directamente la página del ICFES para verificar las fechas. www.icfes.gov.co.
En la siguiente tabla se describe las actividades que realiza la entidad para cada convocatoria a Pruebas Saber TyT.
Tabla 4. Actividades de alistamiento SENA para cada Convocatoria a Pruebas Saber TyT.
Actividades de alistamiento SENA para cada Convocatoria a Pruebas Saber TyT
| Actividad | Responsabilidad SENA | Fecha estimada |
| Descarga de información para el listado preliminar | Responsable: Dirección de Formación Profesional. Dirigido a: subdirectores de Centros de Formación, y para Responsables de TyT en Centros de Formación Profesional | 2 semanas* antes de la fecha inicial de preregistro en el calendario ICFES. |
| Entrega del listado preliminar | 3 días hábiles después de la descarga. | |
| Video conferencia y Sesioxnes de preguntas y respuestas | Responsable: Dirección de Formación Profesional. Dirigido a: Responsables de TyT y equipo interdisciplinario en Centros de Formación Profesional. | Primera sesión: en la misma fecha de entrega del listado preliminar. Segunda sesión: en la misma fecha de entrega del listado definitivo. |
Actividades de alistamiento SENA para cada Convocatoria a Pruebas Saber TyT
| Actividad | Responsabilidad SENA | Fecha estimada |
| Actualización de datos de aprendices en SOFÍA plus - SENA | Centros de Formación Profesional. Comunicar orientaciones a los aprendices y convocarlos a actualizar datos en SOFÍA plus; Atender solicitudes de actualización de datos en SOFÍA plus. Aprendiz. Actualizar sus datos en SOFÍA plus: Identificación: Nombre exacto, Tipo de documento y número según su documento de identidad. Contacto: correo electrónico principal, y número de celular. Lugar de residencia: ciudad, país. | Plazo: hasta 2 semanas*antes dela fecha decierre de preregistro en el calendario ICFES. |
| Descarga de información para el listado definitivo | Responsable: Dirección de Formación Profesional -SENA Descargar información de SOFÍA plus para generación de la base de datos. | 2 semanas* antes de la fecha de cierre de pre-registro en el calendario ICFES. |
| Entrega del listado definitivo | Dirigido a: subdirectores de Centros de Formación y para responsablesde TyT en Centros de Formación Profesional | 3 días hábiles después de la descarga. |
(*) Las fechas propuestas pueden variar según la fecha en que el ICFES entregue el calendario al SENA y según la proximidad de la actividad de PRE-REGISTRO en el calendario de cada convocatoria.
Fuente: Dirección de Formación Profesional, SENA
8.2. Generación del listado para Pre-registro
La Dirección de Formación Profesional del SENA generara los listados preliminar y definitivo, según lo indicado en el punto anterior sobre actividades de alistamiento SENA, incluyendo a los aprendices que cumplen con los requisitos relacionados en esta Circular.
El listado preliminar se entregará a los Centros de Formación para efectos de revisión y actualización de información: registro de juicios evaluativos, y datos básicos de los aprendices.
Del listado definitivo se extraerá la lista de aprendices a reportar al ICFES como habilitados para presentar la prueba Saber TyT.
IMPORTANTE:
- Los listados contienen información sensible y de conformidad con las leyes de protección de datos, NO se deben compartir con los aprendices.
- Los Centros de Formación Profesional que decidan enviar correo masivo a los aprendices, se debe usar el campo CCO (con copia oculta)para evitar respuestas masivas de todos para todos, y en ese caso, sólo se debe compartir el enlace de consulta pública por número de documento, respecto de la base de datos de la convocatoria en curso: https://bit.ly/3GueK2A o a través del enlace que se indique desde la Dirección de Formación Profesional para cada convocatoria
Principales grupos de aprendices dentro del listado y acciones recomendadas para cada grupo:
Tabla 5. Grupos de aprendices y acciones recomendadas.
| ¿Cumple 75%? (Avance >=75%) | ¿Está dentro de los términos? | ¿Registra Prueba en Sofía Plus? | ¿La prueba que registra es válida para la ficha? | ESTADO FINAL | RECOMENDACIONES (Revisar columna de Observaciones en las bases de datos Definitivas) |
| NO | NO | No aplica | No aplica | NO HABILITADO | - Depuración de información, circular 120 de 2022, Reglamento del Aprendiz. |
| NO | SI | NO | No aplica | NO HABILITADO | - Serán habilitados en próxima convocatoria, cuando cumplan el avance requerido (75%) |
| NO | SI | SI | Prueba realizada ANTES del inicio de la ficha | NO HABILITADO | - Serán habilitados en próxima convocatoria, cuando cumplan el avance requerido (75%) |
| Prueba realizada DESPUÉS del inicio de la ficha | NO HABILITADO | - Aún no cumplen el avance requerido (75%) pero ya tienen prueba TyT registrada (no deben volver a presentarla). | |||
| SI | NO | No aplica | No aplica | NO HABILITADO | - Depuración de información, circular 120 de 2022, Reglamento del Aprendiz. |
| SI | SI | NO | No aplica | HABILITADO | |
| ¿Cumple75%? (Avance>=75%) | ¿Está dentro de los términos? | ¿Registra Prueba en Sofía Plus? | ¿La prueba que registra es válida para la ficha? | ESTADO FINAL | RECOMENDACIONES (Revisar columna de Observaciones en las bases de datos Definitivas) |
| SI | SI | SI | Prueba realizada ANTES del inicio de la ficha | HABILITADO | - Orientar al aprendiz para que realice la inscripción. - Informarle al aprendiz sobre la importancia de asistir a la presentación de la prueba, e informarle los requisitos para reportar al ICFES cuando no pueda o “no pudo” asistir: Artículo 19 del Reglamento ICFES, Resolución ICFES 675 de 2019. - Orientar al aprendiz para radicar PQRS ante el ICFES, cuando así lo requiera. |
| Prueba realizada DESPUÉS del inicio de la ficha | NO HABILITADO | - Son aprendices que ya cumplen avance >= 75%, y que ya tienen prueba TyT registrada (no deben volver a presentarla, por ello no serán habilitados). - El Centro debe revisar el cumplimiento de los demás requisitos académicos y administrativos para Certificación. | |||
Fuente: Dirección de Formación Profesional, SENA
Para la actualización de datos, se recomienda hacer énfasis en los datos que irán en la plantilla para el ICFES, según lo detallado en el punto 6.2 Datos por reportar.
8.3. Pre-Registro
Una vez que se haya generado el listado definitivo, la Dirección de Formación Profesional se encargará de realizar el pre-registro de los aprendices habilitados, a través del procedimiento, calendario y mecanismo que el ICFES establezca para tal fin.
El pre-registro consiste en el cargue de datos de los aprendices habilitados, según la plantilla que defina el ICFES; esto es, el cargue de la información descrita en el numeral Datos por reportar.
Durante el cargue de la información, la plataforma del ICFES procesa la información de cada aprendiz, y genera un reporte de resultado del cargue; los resultados posibles son:
- Registro exitoso: la información del aprendiz quedó cargada correctamente; el aprendiz queda en estado AUTORIZADO para poder inscribirse.
- Registro no exitoso: la información del aprendiz no quedó cargada, por algún error o inconsistencia; a continuación,se detallan los tipos de error y como sepresentan:
Tabla 6. Cargue de información en la plataforma del ICFES: errores.
Cargue de información en la plataforma ICFES
Detalle de errores durante el cargue o pre-registro
| Detalle del Error Presentado | Observación |
| La persona que intenta agregar ya inició un proceso de inscripción al EXAMEN DE ESTADO DE CALIDAD DE LA EDUCACIÓN SUPERIOR - NIVEL TÉCNICO Y TECNÓLOGO - SABERTYT. | Si el aprendiz ya realizó una inscripción previa al momento del cargue, ya no es posible ser preregistrada por el SENA. |
| No es posible crear aspirante debido a inconsistencias de información en validación con registraduría. | Se hace verificación de datos en el SENA. Se solicita verificación al ICFES y cuando se tenga respuesta, se repite el cargue del registro. |
| El archivo cargado no cumple con las especificaciones de formato. Primer nombre no cumple formato correcto. | Se hace verificación de datos en el SENA y cuando se tenga respuesta, se repite el cargue del registro. |
| El archivo cargado no cumple con las especificaciones de formato. Segundo nombre no cumple formato correcto. | |
| El archivo cargado no cumple con las especificaciones de formato. Primer apellido no cumple formato correcto. | |
| El archivo cargado no cumple con las especificaciones de formato. Segundo apellido no cumple formato correcto. | |
| No es posible crear aspirante debido a inconsistencias de información. | Estos casos se presentan cuando el aprendiz ya tiene más de 1 registro creado en el ICFES, usando diferentes datos asociados al número de identificación: tipo de documento, correo electrónico y fecha de nacimiento. Los registros con esta respuesta se remiten al ICFES para validación y cuando se tenga respuesta, se repite el cargue. |
Fuente: Plataforma de pre-registro del ICFES
8.4. Cambio de convocatoria: de Nacional a Exterior o de Exterior a Nacional
Cuando un aprendiz identifique que por información desactualizada sobre su lugar de residencia en SOFIA plus, queda incluido en una Convocatoria Nacional o Exterior, diferente a la de su interés, debe actualizar la información de lugar (país) de residencia inmediatamente en SOFIA plus y enviar la solicitud de cambio de Convocatoria al correo tytnacional@sena.edu.coy la solicitud será atendida de acuerdo con el calendario ICFES que se encuentre vigente para convocatorias Saber TyT.
Si la fase de pre-registro ya ha finalizado, se deberá esperar hasta la siguiente convocatoria, previa actualización de país de Residencia en SOFÍA plus.
8.5. Registro e Inscripción
Cada aprendiz debe completar de manera personal, el proceso de registro y de inscripción en la Convocatoria para presentar la prueba Saber TyT de su interés, en la plataforma que el ICFES proporcione para ello, y según procedimientos y fechas establecidas por el ICFES.
- REGISTRO: es el proceso mediante el cual un aprendiz habilitado previamente por el SENA ingresa por sí mismo a la plataforma del ICFES, para proporcionar la información básica para activar su usuario en la plataforma ICFES. (Esto es porque una persona completa el registro, puede inscribirse a presentar cualquiera de los exámenes que ofrece el ICFES).

Fuente: Página Web ICFES(13).
- INSCRIPCIÓN: es el proceso mediante el cual un aprendiz habilitado previamente por el SENA ingresa por sí mismo a la plataforma del ICFES, identifica la convocatoria a pruebas Saber TyT de su interés, nacional o exterior, de primer o segundo semestre, según la oferta disponible en la plataforma ICFES y realiza la inscripción para presentarla.
- PERFIL: Cada aprendiz debe tener en cuenta que su perfil de interacción con la plataforma ICFES, es persona natural.
- SITUACIÓN DE DISCAPACIDAD: Cuando un aprendiz presente alguna situación de discapacidad, durante la inscripción, debe registrar en el formulario el tipo de discapacidad, para que el ICFES organice y programe la prueba con los ajustes razonables acordes a los requerimientos especiales. En este punto también pueden reportar cualquier situación de limitación física temporal como, por ejemplo, el uso de muletas o silla de ruedas.
- RECESO DE INSCRIPCIONES: Son los días de cierre de inscripciones entre el período ordinario y el período extraordinario, según el calendario que establezca el ICFES; durante esos días, aunque los usuarios puedan ingresar a la plataforma del ICFES, no hay inscripciones.
- REFERENCIA DE PAGO: Es la orden de pago, factura o recibo que emite el ICFES para pago, para los aprendices no beneficiarios de pago SENA. En esos casos, el pago deberá ser realizado por el aprendiz según procedimientos, plazos y medios definidos por la entidad, las referencias de pago generadas en período ordinario que no sean canceladas dentro del plazo de recaudo ordinario son caducadas automáticamente por el ICFES al finalizar el período de Recaudo Ordinario, y en esos casos, los aprendices deben volver a inscribirse y se generará nueva referencia de pago con las tarifas establecidas para período extraordinario.
- INSCRIPCIÓN INDIVIDUAL. Ocurre cuando el aprendiz completa el registro en la plataforma ICFES con datos distintos a los reportados por el SENA, o cuando el aprendiz no fue reportado por el SENA por no cumplir los requisitos (descritos en el capítulo anterior) en la fecha de generación del listado de aprendices habilitados para reporte al ICFES, caso en el cual, es responsabilidad del aprendiz cumplir el 75% de avance en su programa SENA al momento de realizar la inscripción, según lo establecido en la normatividad vigente. La diferencia puede presentarse porque las cohortes en el SENA pueden iniciar en cualquier mes del año, mientras que las convocatorias del ICFES coinciden con ciclos semestrales y el ICFES establece que el reporte de aprendices habilitados sólo puede realizarse durante las primeras semanas de cada convocatoria.
- INSCRIPCIÓN PARA DOBLE TITULACIÓN. Ocurre cuando el aprendiz habilitado por el SENA opta por inscribirse para la Prueba Saber TyT como estudiante asociado a otra Institución Educativa. En este caso, el aprendiz puede solicitar el retiro del listado SENA reportado al ICFES, enviando su solicitud al correo TyT del Centro de formación (Ver directorio anexo).
- VALIDEZ DEL CERTIFICADO DE ASISTENCIA POR INSCRIPCIÓN INDIVIDUAL O POR INSCRIPCIÓN PARA DOBLE TITULACIÓN: El soporte de asistencia que obtenga el aprendiz es válido para obtener el título, previa verificación de las condiciones de doble titulación que establece el Reglamento de Inscripción y aplicación de exámenes del ICFES (Resolución ICFES Nro. 675 de 2019, artículo 19, o el acto administrativo que la complemente, modifique o sustituya(14).
8.6. Inasistencia a la prueba por fuerza mayor o caso fortuito
Si el aprendiz no puede o no pudo asistir a la prueba el día en que estaba citado por razones de fuerza mayor o caso fortuito, podrá solicitar directamente al ICFES el aplazamiento (el abono del saldo) para la presentación de la prueba en la siguiente convocatoria, respetando el plazo, requerimientos y procedimiento que para tal fin establezca el ICFES en su Reglamento de Inscripción y aplicación de exámenes del ICFES (Resolución ICFES Nro. 675 de 2019, artículo 19, o el acto administrativo que la complemente, modifique o sustituya).
Esto aplica, cuando la inscripción haya sido pagada por el SENA o pagada por el aprendiz.
El aprendiz también deberá reportar la situación y soportes a su Centro de Formación, para que se tenga en cuenta cuando se haga seguimiento a su proceso de formación, al revisar casos de posible deserción y aprendices pendientes de certificación.
8.7. Seguimiento al cronograma de cada convocatoria
El ICFES es la entidad que define el calendario de cada convocatoria a Pruebas Saber TyT, y puede modificar el calendario en cualquier momento. Por lo tanto, cada aprendiz debe estar pendiente del calendario de la convocatoria de su interés directamente en la página del ICFES (www.icfes.gov.co), para atender oportunamente cada actividad (registro, inscripción, consulta de la citación) y para realizar oportunamente las consultas, solicitudes o reclamaciones que requiera, a través de los medios de comunicación y procedimientos que para ello defina el ICFES.
- AUTORIZADO: Aprendiz reportado por la institución, que aún no ha diligenciado formulario de inscripción.
- PREINSCRITO: aprendiz que ya diligenció el formulario de inscripción, pero tiene pendiente pago para pasar a estado INSCRITO.
- INSCRITO: aprendiz que ya completó la inscripción, sea con pago aprendiz o con beneficio de pago SENA.
- DESCARTADO: aprendiz que solicitó ser retirado del listado SENA para poder ser asociado por otra institución educativa.
8.8. Modalidad de aplicación de prueba
A partir del año 2020, el ICFES ha ofertado pruebas electrónicas, y establece la modalidad de aplicación de las pruebas en territorio nacional y en el exterior, en la misma resolución donde define el calendario de cada convocatoria. Las modalidades pueden ser:
Aplicación en SITIO: el ICFES cita a los examinandos a lugares específicos (suelen ser instituciones educativas en cada ciudad o municipio), en fecha y jornada específica, y allí pone a disposición de los examinandos los recursos necesarios para la presentación de la prueba, así como personal para el acompañamiento de la prueba.
Aplicación en CASA: en algunas convocatorias, el ICFES permite que los examinandos realicen la prueba desde casa o un lugar privado; por ejemplo, para las pruebas en el exterior; en este caso, cada aprendiz deberá contar con los recursos necesarios para hacerlo (lugar privado, computador y conexión a Internet, según detalles técnicos que el ICFES establezca).
8.9. Asistencia a la prueba
Según la modalidad de presentación, cada aprendiz debe conectarse o asistir al lugar de aplicación, en la fecha y hora señaladas en su citación y atender las reglas que el ICFES establezca, evitando ser reportado como ausente o anulado.
Se debe tener en cuenta que,aunque el ICFES puede definir en el calendario, más de una fecha para la aplicación del examen (sábado y domingo), cada aprendiz será citado en única fecha y en jornada específica, y, por lo tanto, debe presentar la prueba en la sesión en la que sea citado.
9.1. Roles SENA que participan
En el desarrollo de las convocatorias participan diferentes roles, en diferentes momentos:
9.1.1. Grupo de Gestión Administrativa, Registro y Control Académico de la Dirección de Formación Profesional, de la Dirección General
Responsable de definir el calendario de alistamiento SENA; generar y entregar base de datos preliminar para los Centros de Formación Profesional; realizar videoconferencia y sesiones de preguntas y respuestas para los roles participantes en los Centros de Formación Profesional (no aprendices); generar y entregar al ICFES la base de datos para pre-registro para cada Convocatoria a pruebas Saber TyT (la base de datos se genera en única fecha según calendario de alistamiento SENA para cada convocatoria, y de acuerdo con la información registrada en SOFÍA plus).
9.1.2. Responsable de Pruebas Saber TyT en Centros
Cada Subdirector de Centro, en el ejercicio de su autonomía y según la disponibilidad de personal en el Centro de Formación, delegará un funcionario responsable del proceso, el cual será responsable de asistir a las reuniones y videoconferencias SENA que se programen sobre Pruebas Saber TyT durante la vigencia, y estar atento a las videoconferencias que emita el ICFES durante el desarrollo de cada Convocatoria (a través del perfil del ICFES en Facebook(15)o en YouTube.(16) La información relacionada con el proceso y la programación de reuniones y videoconferencias será remitida a las cuentas de correo TyT asignadas a cada Centro (Ver Directorio TyT).
Es responsabilidad de los Centros de Formación Profesional socializar la información que reciben, al equipo interdisciplinario de Centros y a los aprendices, según corresponda.
9.1.3. Equipo interdisciplinario en cada Centro de Formación
Conformado por instructores, coordinadores académicos y coordinadores de formación, son responsables del registro oportuno de novedades y juicios evaluativos de los aprendices en SOFÍA plus, brindar la orientación, atender y resolver las inquietudes que se presenten dentro del cumplimiento de las actividades para la convocatoria a pruebas Saber TyTen la vigencia.
- Deberán de informar a los aprendices de nivel tecnólogo oportunamente, durante el 5 y 6 trimestre: que la presentación de prueba Saber TyT es requisito para obtener su título, el contenido de esta circular, y convocarlos a mantener actualizada la información según lo detallado dentro de la misma. Se sugiere dejar registro documental fechado de esta actividad. Esto es para evitar la pérdida del contacto con los aprendices y reducir las dificultades que se les presentan por falta de información y orientaciones claras, y propender por su pronta Certificación como Tecnólogos. Registrar oportunamente los juicios evaluativos en SOFÍA plus. Esto garantiza que, en la fecha de corte para generación de la base de datos de pre-registro ante el ICFES, efectivamente integrarán el listado los aprendices que deben ser habilitados y evita reclamaciones por parte de los aprendices en relación con el avance en su proceso de formación y el haber sido reportados o no ante el ICFES.
- Atender directamente las inquietudes de los aprendices en relación con el reporte de la base de datos de aprendices habilitados por el reporte oportuno de juicios evaluativos, ya que la base de datos de pre-registro se genera a partir de lo registrado en SOFÍA plus en la fecha de corte establecida en el cronograma de alistamiento.
- El centro de formación deberá resolver directamente las inquietudes y solicitudes de los aprendices en relación con su aparición en la base de datos de una convocatoria de aplicación Nacional o en el Exterior, ya que la base de datos de pre-registro se genera a partir del lugar de residencia registrado por el aprendiz en SOFÍA plus.
- Realizar la verificación, gestión y registro oportuno de novedades de los aprendices, según lo establecido en el Reglamento del aprendiz SENA vigente, y según lineamientos vigentes de depuración de información de aprendices de vigencias anteriores (Circular 080 de 2021).
- Verificar las condiciones establecidas en el Reglamento del Aprendiz SENA con relación a la entrega de evidencias de etapa productiva y sobre casos de deserción(17), de realizar la verificación y aplicación de lineamientos para depuración de situaciones académicas de vigencias anteriores (Circular 3-2021-000080 del 2021, o el acto administrativo que la sustituya, modifique o complemente), en cuyo caso el centro está en la obligación de realizar el debido proceso, y registrar la novedad de deserción y actualizar el registro académico cuando así corresponda.
9.1.4. Aprendices
o Son responsables de su proceso de formación y de velar por el oportuno registro de novedades y juicios evaluativos en SOFÍA plus y de mantener actualizada su información, para asegurar que al generar una Base de datos quedarán incluidos en la Convocatoria que les corresponde (nacional o exterior) para poder ser contactados e informados oportunamente.
A continuación, se relacionan los datos que deben tener actualizados:
-- Datos de identificación: El tipo y número de documento deben estar actualizados según su identificación vigente. Su nombre debe estar registrado COMPLETO Y EXACTO, así como aparece en el documento de identificación, prestando especial atención a los caracteres acentuados (ejemplo: tildes); no deben omitir o modificar parte de su nombre o apellidos. La fecha de nacimiento y la fecha de expedición deben corresponder con las que aparecen en su documento de identificación.
-- Datos de contacto: mantener la dirección de correo y el número de celular o teléfono fijo actualizados; el SENA remitirá información al correo registrado en SOFÍA plus; se sugiere que el aprendiz registre el mismo correo ante el ICFES para evitar posteriores inconsistencias; no debe haber más de 1 aprendiz con cada dirección de correo electrónico; tanto el SENA como el ICFES, enviarán información a esa dirección de correo;
-- Lugar de residencia: ciudad y país de residencia; los aprendices se clasifican en las convocatorias nacional o exterior según el país de residencia que esté registrado en SOFÍA plus; el aprendiz no sólo debe considerar su lugar de residencia actual sino el país en donde va a estar durante la aplicación de la prueba (o aplicación del examen), y,en consecuencia, estar atento al calendario de la siguiente convocatoria de su interés (nacional o para el exterior).
-- Cambio de convocatoria: Cuando un aprendiz identifique que por información desactualizada sobre su lugar de residencia en Sofía plus, queda incluido en una Convocatoria Nacional o Exterior diferente a la de su interés, debe actualizar su información inmediatamente en Sofía plus y hacer la solicitud de cambio de Convocatoria al correo de contacto tytnacional@sena.edu.co IMPORTANTE: Su solicitud será atendida de acuerdo con el calendario ICFES que se encuentre vigente para convocatorias Saber TyT.
-- Deben atender los deberes y prohibiciones establecidos por el Reglamento del Aprendiz SENA (Acuerdo 007 de 2012). Entre ellos: asumir con responsabilidad todos sus actos, cumplir con todas las actividades propias de su proceso de aprendizaje, informar oportunamente sus solicitudes o novedades que afecten su proceso de formación, obrar con honestidad y respeto; evitar acciones de fraude
-- Así mismo, el aprendiz debe acatar las directrices del ICFES y el Reglamento de Inscripción y aplicación de exámenes del ICFES que se encuentre vigente.
-- Deben completar de manera personal, el proceso de registro e inscripción en la Convocatoria para presentar la prueba Saber TyT de su interés, en la plataforma que el ICFES proporcione para ello, y según procedimientos y fechas establecidos por el ICFES;
-- Los aprendices que presenten alguna situación de discapacidad, cuando realicen su inscripción, deben registrar en el formulario el tipo de discapacidad, para que el ICFES organice y programe la prueba conlos ajustes razonables acordes a los requerimientos especiales.
-- En la interacción con el aplicativo que el ICFES disponga, el aprendiz puede encontrarse con la necesidad de seleccionar el perfil de entre las siguientes opciones que ofrece el ICFES: Persona natural, Colegio, o Penitenciaría; por supuesto, el perfil aplicable a todos los aprendices es Persona natural.
-- Deben completar el registro e inscripción en la plataforma del ICFES, con los mismos datos que se encontraban registrados en SOFÍA plus, en la fecha de generación de la base de datos de Pre-registro, para evitar inconsistencias entre SOFÍA plus y la plataforma del ICFES, y evitar la generación de referencias de pago por inscripción individual (aprendiz no reportado) con la posible aplicación de tarifa de graduados.
-- Cuando el ICFES lo solicite, deberán reportar si desean aplicar la prueba desde casa o si, por el contrario, no cuentan con los recursos necesarios para hacerlo (computador y conexión a Internet, según detalles técnicos que el ICFES establezca) para que el ICFES pueda citarles para aplicación en sitio.
-- Los aprendices no beneficiarios de pago SENA, deberán realizar el pago según las instrucciones dadas por el ICFES para ello.
-- Deben tener en cuenta que el calendario del ICFESdefinefechas específicas de reclamación para algunas actividades, para que el aprendiz pueda reportar cualquier dificultad al ICFES. El calendario detallado de la convocatoria TyT de su interés se encuentra directamente en la página del ICFES (www.icfes.gov.co).
-- Cada aprendiz debe estar pendiente del calendario de la convocatoria de su interés directamente en la página del ICFES (www.icfes.gov.co), para completar la inscripción y para realizar oportunamente la solicitud de corrección de datos al ICFES cuando así se requiera, a través de los canales o medios de comunicación que para ello defina el ICFES.
-- Asistencia a la prueba: para pruebas en sitio, deben asistir puntualmente al lugar de aplicación de la prueba en la fecha establecida y atender las reglas que el ICFES establezca, evitando ser reportado como ausente o anulado. En el caso de aplicación de la prueba en la modalidad virtual (electrónica), el aprendiz deberá conectarse en la fecha y hora que el ICFES establezca.
-- Deben tener en cuenta que, aunque el ICFES puede definir en el calendario, más de una fecha para la aplicación del examen, cada aprendiz será citado en única fecha y jornada específica, y deben presentar la prueba en la sesión en la que fueron citados.
-- Deben reportar oportunamente al ICFES y al Centro de Formación si no les es o fue posible asistir o conectarse a la aplicación de la prueba, informando porqué y adjuntando los soportes correspondientes. Esta información debe ser conocida y tenida en cuenta por los Centros de Formación Profesional, al momento de revisar el avance en el proceso de formación de cada aprendiz y al revisar los casos de posible deserción y aprendices pendientes de certificación. En esos casos, los aprendices deben atender lo establecido en el artículo 19 de la Resolución ICFES No. 0675 de 2019 (o la norma que la complemente, modifique o sustituya), y hacer la solicitud dentro de los “15 días hábiles contados a partir de la fecha del examen”.
http://www2.icfesinteractivo.gov.co/Normograma/docs/resolucion icfes 0675 2019.htm
9.2. Comunicación con los aprendices en cada convocatoria
Desde la Dirección de Formación Profesional se remitirá información sobre el desarrollo de cada convocatoria y de las novedades que se presenten, al correo electrónico que el aprendiz tenga registrado en el sistema de gestión académica administrativa, misma dirección que se reportará al ICFES.
9.2.1. Protocolo de comunicación SENA
Para facilitar y estandarizar la comunicación entre el Grupo de Gestión Administrativa, Registro y Control Académico de la Dirección de Formación Profesional con los Centros de Formación Profesional y con los Aprendices, se debe tener en cuenta lo siguiente:
Tabla 7. Solicitudes y Preguntas sobre Pruebas Saber TyT.
| Situación reportada por el aprendiz | Escalar a | Tratamiento |
| Consultas sobre porcentaje de avance que aparece en la base de datos, o por qué no aparece en la base de datos | Centro de formación. Email: Ver Directorio TyT Anexo. | El Centro debe mantener al día el registro de juicios evaluativos. El aprendiz deberá esperar a la siguiente convocatoria. |
| Solicitudes de corrección o actualización de datos de identificación, contacto, lugar de Residencia en SOFÍA plus | Centro de formación. Email: Ver Directorio TyT Anexo. | El Centro atiende la solicitud de corrección o actualización. Cuando involucre cambio de lugar de residencia que implique cambio de convocatoria, se remite a tytNacional@sena.edu.copara validación |
| Inquietudes sobre el beneficio de pago SENA | Centro de formación. Email: Ver Directorio TyT Anexo. | El Centro debe informar al aprendiz los requisitos para ser beneficiario de pago SENA (Según lo descrito en este documento). Si se considera que hay una inconsistencia sobre haber obtenido el beneficio de pago en ocasión anterior, el Centro remite la inquietud a tytNacional@sena.edu.copara validación |
| Fallas de aplicativos ICFES; Falta o error del usuario y contraseña para acceso a aplicativos ICFES; Desea de modificar información registrada en el ICFES o cambiar de modalidad de prueba (electrónica/en sitio); Falla al consultar referencia de pago o citación o soporte de asistencia; | Centro de formación, de forma verbal o vía correo. Email: Ver Directorio TyT Anexo. | Orientar al aprendiz para que radique las PQRS ante el ICFES (sugerirle incluir la palabra 'SENA' en el asunto) El Centro contabiliza casos reportados por día y remite el reporte a tytNacional@sena.edu.copara validación |
| En el ICFES aparece un programa de formación diferente | Centro de formación, de forma verbal o vía correo. Email: Ver Directorio TyT Anexo. | El Centro consolida la lista de casos: código de ficha, y remite el reporte a tytNacional@sena.edu.copara validación. |
| Situación reportada por el aprendiz | Escalar a | Tratamiento |
| Consultas sobre fechas, dificultades y plazos para realizar alguna actividad definida por el ICFES, doble titulación, reporte de inasistencia a pruebas o solicitud de aplazamiento por situaciones de salud | Centro de formación, de forma verbal o vía correo. Email: Ver Directorio TyT Anexo. | Orientar al aprendiz para que revise Calendarios ICFES (www.icfes.gov.co) y el Reglamento ICFES para que luego radique las PQRS ante el ICFES atendiendo todos los requisitos (sugerirle incluir la palabra 'SENA' en el asunto) |
| Solicitud de retiro como estudiante (aprendiz) SENA para inscribirse y presentar la prueba asociado a otra institución educativa. | Centro de formación. Email: Ver Directorio TyT Anexo. | El Centro remite la solicitud a tytNacional@sena.edu.copara trámite |
| El aprendiz ya cuenta con certificado de asistencia a la prueba y aún no está registrada en SOFÍA plus | Centro de formación. Email: Ver Directorio TyT Anexo. | Desde la Dirección de Formación Profesional se hace el cargue del reporte de asistencia institucional (cargue masivo). Sólo para casos residuales al cargue masivo, o para certificados de asistencia asociados a otra institución educativa, el Centro debe reportar los datos del aprendiz y de su soporte de presentación de la prueba (asistencia / resultado) a tytNacional@sena.edu.copara trámite. |
Fuente: Dirección de Formación Profesional, SENA
Cuando en el centro de formación identifiquen situaciones de cortes de energía (u otras de restricción local particular) anunciadas para las fechas de aplicación de pruebas, que consideren necesario informar, podrán reportarlos desde el Centro al Email tytNacional@sena.edu.copara escalar al ICFES.
9.2.2. Protocolo de comunicación con el ICFES
El aplicativo PRISMA o cualquier otro utilizado por el ICFES, para el registro, la inscripción, consulta de citaciones, presentación de pruebas, consulta de soporte de asistencia y posterior consulta de resultados de la presentación de la prueba, pertenecen al ICFES. Por lo tanto, cualquier dificultad que se presente durante el acceso a aplicativos ICFES, deberá ser reportada al ICFES y solucionada por el ICFES.
Las fallas de PRISMA o del aplicativo que defina el ICFES, no son responsabilidad del SENA. Sin embargo, considerando que, al presentarse cualquier falla, puede generar afectación a nivel nacional y dar origen a un alto número de PQRS reportando lo mismo, es indispensable optimizar la interacción con el ICFES y con la Dirección de Formación Profesional, para reducir (controlar) el número de PQRS y de esa manera agilizar la atención, tanto en el ICFES como en el SENA. Por lo tanto, se debe tener en cuenta lo siguiente:
1. Canales autorizados para atención: el ICFES dispone de varios canales de atención que se pueden consultar en la página https://www.icfes.gov.co/ en el menú principal a través de las opciones de Atención y servicios al Ciudadano, Canales de Atención y PQRSDF
2. Reportar al SENA una afectación: Cuando se trate de una falla de afectación masiva en el acceso o uso del aplicativo que el ICFES disponga (situación que identifican al dialogar con otros aprendices), los aprendices podrán reportarla por única vez durante el día de la ocurrencia, al correo de contacto TyT asignado a su propio Centro de Formación. NOTA: Por anticipado se recomienda, reintentar el acceso o uso del aplicativo ICFES en fecha y/u hora diferente, desde una red y/o navegador web diferente, atendiendo siempre las recomendaciones del ICFES.
3. Radicación de PQRS por casos particulares: cuando un aprendiz requiera radicar una PQR dirigida al ICFES, es importante tener en cuenta que:
- Anteponer o incluir las palabras “SENA”, y “Nacional” o “Exterior” en el asunto de la PQRS, para que el ICFES pueda diferenciarlas rápidamente de las PQRS de estudiantes de otras instituciones.
- Deben ser radicadas dentro de los plazos correspondientes y definidos por el ICFES en el calendario de la convocatoria. Por ejemplo: las PQRS por dificultades en la inscripción o por referencias de pago con inconsistencias, deben radicarse dentro de las fechas de inscripción y pago ordinario o extraordinario, según corresponda; las PQRS por corrección de datos deben ser radicadas dentro de las fechas establecidas para ello.
- El canal autorizado para radicación de PQRS es http://atencionciudadano.icfes.gov.co/pqr/radicar.php
4. También deben tener en cuenta que por el alto volumen de PQRS que atiende el ICFES, la respuesta no siempre es inmediata, el tiempo de respuesta es el establecido por la ley, por ejemplo: una PQR radicada en los últimos 3 días de inscripciones ordinarias, probablemente no tenga respuesta el mismo día o antes de finalizar las inscripciones ordinarias., por lo anterior la recomendación es por favor realizar en tiempo las peticiones.
5. Para los aprendices habilitados que deben realizar el pago de su prueba: cuando el ICFES genere una referencia de pago con tarifa diferente a la de estudiante, pueden pedir al ICFES el ajuste de la tarifa solicitando la verificación de estar dentro del listado reportado por el SENA, y/o demostrando su condición de aprendiz aún no titulado como tecnólogo, mediante la entrega de la constancia de estudio correspondiente (descargable desde SOFÍA plus) y referenciando que: la presentación de la prueba saber TyT es requisito de titulación para el nivel tecnólogo, según el Decreto No. 1075 de 2015. La solicitud deberá hacerse dentro de las fechas establecidas por el mismo ICFES en el calendario de cada convocatoria.
Para descargar la constancia, el aprendiz debe ingresar a SOFÍA plus, seleccionar el Menú Aprendiz y luego seleccionar las opciones Certificación > Certificación > Consultar constancias del aprendiz.

10. SIGLAS
- ICFES: Instituto Colombiano para la Evaluación de la Educación.
- MEN: Ministerio de Educación Nacional.
- SENA: Servicio Nacional de Aprendizaje.
- TyT: Técnicos y Tecnólogos.
La Dirección de Formación Profesional atenderálas inquietudes y casuísticasque se presente dentro de esta convocatoria, a través de la cuenta tytnacional@sena.edu.co
Agradezco su colaboración y apoyo.
WILFREDO GRAJALES ROSAS
Director de Formación Profesional
Dirección General
1. Ley 115 de Febrero 8 de 1994. Por la cual se expide la Ley general de educación. http://www.secretariasenado.gov.co/senado/basedoc/Ley 0115 1994 pr001.html
2. Decreto 1075 del 26 de mayo de 2015. "Por medio del cual se expide el Decreto Único Reglamentario del Sector Educación". Capítulo 4, sobre Examen de Calidad de la Educación Superior. http://normograma.sena.edu.co/normograma/docs/decreto 1075 2015 pr041.htm
3. Ley 635 de Diciembre 29 de 2000, Por la cual se fijan el sistema y métodos para que el Instituto Colombiano para el Fomento de la Educación Superior, ICFES, fije las tarifas por concepto de los servicios que presta y se dictan otras disposiciones.
http://www.secretariasenado.gov.co/senado/basedoc/Ley 0635 2000.html
4. Resolución Sena No. 1016 de 2013, Por la cual se establecen las pruebas de Estado Saber Pro, como requisito adicional para la titulación de los aprendices de nivel Tecnólogo en el Sena y se dictan otras disposiciones.
http://normograma.sena.edu.co/normograma/docs/resolucion sena 1016 2013.htm
5. Circular 120 de 2022. Por la cual se emitieron lineamientos para la depuración de información de situaciones académicas de aprendices de vigencias vencidas. https://normograma.sena.edu.co/normograma/docs/circular_sena_0120_2022.htm
6. Resolución ICFES Nro. 675 de 2019, Por la cual se reglamenta el proceso de inscripción a los exámenes que realiza el ICFES.
http://www2.ICFESinteractivo.gov.co/Normograma/docs/resolucion_ICFES_0675_2019.htm
7. Resolución ICFES Nro. 675 de 2019, Por la cual se reglamenta el proceso de inscripción a los exámenes que realiza el ICFES.
http://www2.ICFESinteractivo.gov.co/Normograma/docs/resolucion_ICFES_0675_2019.htm.
8. Ibídem.
9. ICFES. (2023). Acerca del examen Saber TyT. https://www.icfes.gov.co/web/guest/acerca-del-examen- saber-tyt
10. Circular 237 de 2017. Orientaciones para la formación en lenguas 2018.
https://normograma.sena.edu.co/normograma/docs/circular sena 0237 2017.htm
11. Decreto 1075 de 2015. “ARTÍCULO 2.5.3.4.1.4. RESPONSABILIDADES DE LAS INSTITUCIONES DE EDUCACIÓN SUPERIOR Y LOS ESTUDIANTES. Es responsabilidad de las instituciones de educación superior realizar a través del SNIES o de cualquier otro mecanismo que para tal efecto se establezca, el reporte de la totalidad de los estudiantes que tengan previsto graduar en el año siguiente a la última prueba aplicada.”
12. SENA. (2018). Concepto 29296 de 2018.
https://normograma.sena.edu.co/normograma/docs/concepto sena 0029296 2018.htm
13. Página Web ICFES. https://www.icfes.gov.co/
14. Resolución ICFES 675 de 2019, Reglamento de Inscripción y aplicación de exámenes del ICFES. Artículo 40. DOBLE TITULACIÓN. https://normograma.icfes.gov.co/docs/resolucion icfes 0675 2019.htm
15. Perfil del ICFES en Facebook ICFESCOL https://www.facebook.com/icfescol
16. Perfil del ICFES en YouTube: iCFESCOL https://www.youtube.com/channel/UCDM87Ox4XsvGyxVTAU2- 1CA/featured
17. ACUERDO 7 DE 2012, Por el cual se adopta el reglamento del Aprendiz Sena. http://normograma.sena.edu.co/normograma/docs/acuerdo sena 0007 2012.htm